
|
序号 |
事项名称 |
审批部门 |
设定依据 |
加强事中事后监管措施 |
|
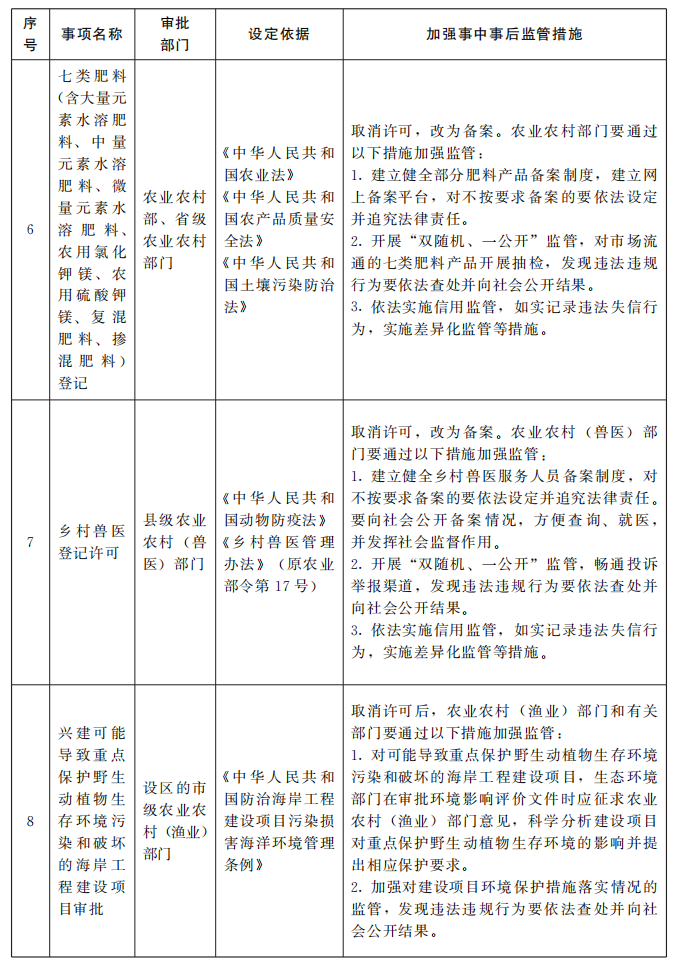
... |
... |
... |
... |
... |
|
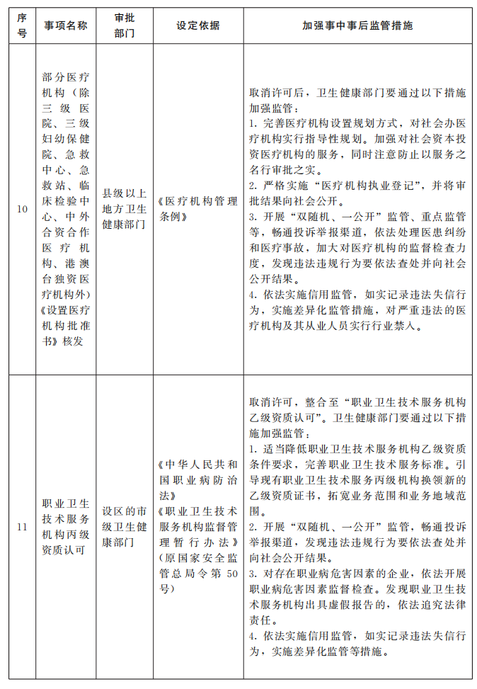
11 |
职业卫生技术服务机构丙级资质认可 |
设区的市级卫生健康部门 |
《中华人民共和国职业病防治法》 《职业卫生技术服务机构监督管理暂行办法》(原国家安全监管总局令第50号) |
取消许可,整合至“职业卫生技术服务机构乙级资质认可”。卫生健康部门要通过以下措施加强监管: 1.适当降低职业卫生技术服务机构乙级资质条件要求,完善职业卫生技术服务标准。引导现有职业卫生技术服务丙级机构换领新的乙级资质证书,拓宽业务范围和业务地域范围。 2.开展“双随机、一公开”监管,畅通投诉举报渠道,发现违法违规行为要依法查处并向社会公开结果。 3.对存在职业病危害因素的企业,依法开展职业病危害因素监督检查。发现职业卫生技术服务机构出具虚假报告的,依法追究法律责任。 4.依法实施信用监管,如实记录违法失信行为,实施差异化监管等措施。 |
国务院关于取消和下放一批行政许可事项的决定
国发〔2020〕13号
各省、自治区、直辖市人民政府,国务院各部委、各直属机构:
经研究论证,国务院决定取消29项行政许可事项,下放4项行政许可事项的审批层级,现予公布。另有20项有关法律设定的行政许可事项,国务院将依照法定程序提请全国人民代表大会常务委员会修订相关法律规定。
各地区、各有关部门要抓紧做好取消和下放行政许可事项的贯彻落实工作,进一步细化改革配套措施,加强和创新事中事后监管,确保放得开、接得住、管得好。自本决定发布之日起20个工作日内,国务院有关部门要向社会公布事中事后监管细则,并加强宣传解读和督促落实。
附件:1.国务院决定取消的行政许可事项目录(共29项)
2.国务院决定下放审批层级的行政许可事项目录(共4项)
国务院
2020年9月13日
(此件公开发布)
附件1
国务院决定取消的行政许可事项目录
(共29项)
附件2
国务院决定下放审批层级的行政许可事项目录
(共4项)